What is Story Protocol's vision for the future of IP x Blockchain? / @StoryProtrocol
Includes components, modules, funding information and applications.
Good morning.
Mitsui from web3 researcher.
Today we take an in-depth look at Story Protocol's vision for the future of IP x blockchain.we will take an in-depth look at the Story Protocol.
We wrote one article when the concept was announced before, but at that time, many things could not be written because the details had not yet been announced, but compared to there, the whole picture has been announced considerably, so this is the progress.
🌈What is the Story Protocol?
🧱Modular features that enable programmable IP
✨4 applications
💰$80M raised in Series B despite pre-mainnet release
💬What is the future of IP x blockchain?
🌈What is the Story Protocol?
The Story Protocol is an IP x Blockchain project that aims to turn the Internet into an IP Legoland by making IP on-chain, programmable, sovereign, and fluid.
It is made up primarily of the following elements
①Story Network (L1)
This is the part that corresponds to "The World's IP Blockchain" at the bottom level.We are developing an L1 blockchain called "Story Network".The Story Network is fully EVM compatible and is built using the Cosmos SDK.
Story Protocol was located on other chains such as Polygon when it was originally announced, but in realizing the vision, the company decided to build its own L1 blockchain.The L1 blockchain is specially designed to process complex data structures such as IP quickly and cost-effectively.
②Proof of Creativity
The Proof of Creativity, consisting of smart contracts, is deployed natively in the Story Network and allows IP to be on-ramped (brought onto the blockchain).
Creators can register IPs as "IP Assets (IPAs)" on the protocol; IPAs are registered as ERC-721 NFTs with programmable IP metadata.IP accounts are generated in ERC-6551 format, which is a separate contract bound to the IP asset to control permissions for interaction with Story's modules and to store IP-related data.
An IP account does two main things
Stores comprehensive IP-related data, including metadata and ownership details of related assets such as license and royalty tokens created from IP.
Facilitates the use of this data by various modules.These modules would interact with and contribute to the IP account, creating and storing data.For example, modules such as licensing, revenue/royalty distribution, remixing, and IP objections are enabled by the programmability of the IP account.
③Programmable IP License (PIL)
A PIL is an actual off-chain legal agreement that defines specific licensing terms on how to legally license an IP asset.For example, it defines how the IP asset can be commercialized or remixed, who can do so and under what conditions.
As described in detail below, one of the modules present in the Story Protocol, the "License Module," allows users to issue license agreements based on pre-defined PIL conditions and programmatically allow users to exercise these rights with some autonomy in the form of NFTThe "Licensing Module" is one of the modules that exist in the Story Protocol.
Since the PIL is legally constrained, it is possible to file a lawsuit against an abusive operator, or to use the dispute resolution module to initiate a dispute.
④Application Ecosystem
The Story Protocol provides the native infrastructure for the first three components, on top of which the application builds its ecosystem.This is the same as other chains, so you can easily get an idea of what we are talking about.
More than 200 teams are already working on building the application.
Here are four applications that Story Protocol has picked up as typical use cases, which will be discussed later as well.
These four are the basic elements.
The whole idea is to bring IP onto the blockchain and make it programmable IP.The "Proof of Creativity" will perform the on-chain conversion (on-ramp IP), and the "Programmable IP License (PIL)" will bridge the on-chain IP and the real world (off-ramp IP).
🧱Modular functionality for programmable IP
Now that we have looked at the components of the protocol as a whole, we will explain what on earth can be done with IP that is on-chain using these components, and what is programmable IP, which is what the Story Protocol advocates.
◼️ What is programmable IP
First, let's discuss programmable IP.As the name suggests, programmable IP refers to IP that can be programmed, which is connected to the background of the establishment of the Story Protocol, and although IP has a very large market size and is a highly versatile asset, it is not easy to use due to complicated contracts.
Even in today's age of secondary creation, it is nearly impossible for individuals to use famous IP, and even for businesses, the process of secondary use of IP is complicated.As a result, IP providers are losing opportunities to expand and monetize their IP.
Furthermore, the development of AI has increased the need for proof of original IP prior to the original data set and secondary creation.
Against this backdrop, the Story Protocol, the world's first IP blockchain, was created to seamlessly and automatically manage the lending and borrowing of licenses, proof of ownership, proof of original IP at the time of secondary creation, proof of data provision to AI, etc. by on-chaining IP.The Story Protocol, the world's first IP blockchain, was born.
The above-mentioned components realize this concept, and the next-generation IP that can be realized by these components is "programmable IP.Programmable IP consists of two elements: data structures and modules.Data structures are the "nouns" of the protocol and store the associated IP metadata in "IP Legos".Modules are the "verbs" of the protocol, enabling the various functions of the IP assets registered with the protocol.
It can evolve into an extensible IP, rather than a mere static IP as before.Specifically, IP can be on-chained to IPA, and various contracts can be given to IP on the on-chain by freely combining modules.
Furthermore, since the RWA, the IP, is on-chain, its tokens have a certain asset nature.It becomes an NFT with a license or royalty agreement.Therefore, by connecting the on-chained IP to DeFi, various IP-related matters will be connected to finance, such as borrowing funds using the IP as collateral, selling a portion of royalty revenue rights, and trading license rights through secondary distribution.
Well, I think the DeFi connection in this area is one step further, but the on-chain nature of the system will allow for a wider range of configurability and free expansion.
◼️What is the module?
The modules are then described.
As we mentioned in the IPL, modules play an important role in performing actions on the IP and changing the data and state of the IP's surroundings.
Currently there are three modules.
① License Module.
A license agreement for IP under the IPL can be issued as a license token (NFT).License tokens can be made transferable or non-transferable.
② Royalty Module
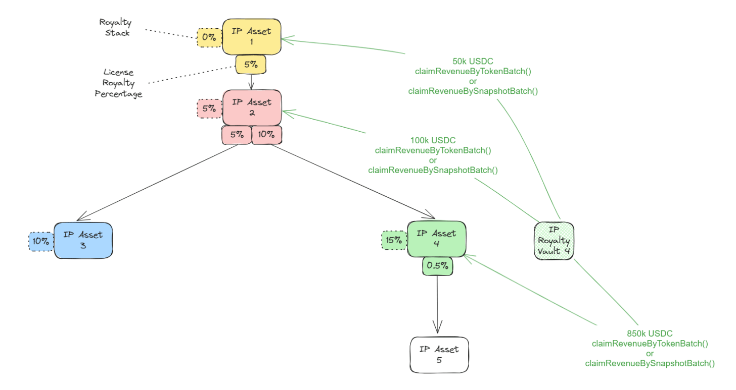
The Royalty Module manages the revenue sharing of revenue (e.g., licenses) generated from its IP.Each IP asset has 100,000,000 royalty tokens associated with it, each token representing 0.000001% of those profits, which are pooled in the IP Royalty Vault and distributed to royalty token holders in proportion to their holdings as revenue is generated from the IP.The royalty tokens are distributed to the IP royalty token holders in proportion to their holdings.
This distribution also defines the revenue flow between the parent IP and the child IP assets.The royalties are automatically distributed by distributing royalty tokens for each child IP to the parent IP (IPA 1 in this case) after the secondary IP creation continues.
The royalty tokens will be issued in ERC-20 format.The basic idea is that the tokens will be used for royalty distribution between the parent IP and the child IP, but it is expected that users and investors will also be able to purchase the royalty tokens to receive the right to share in the revenue.
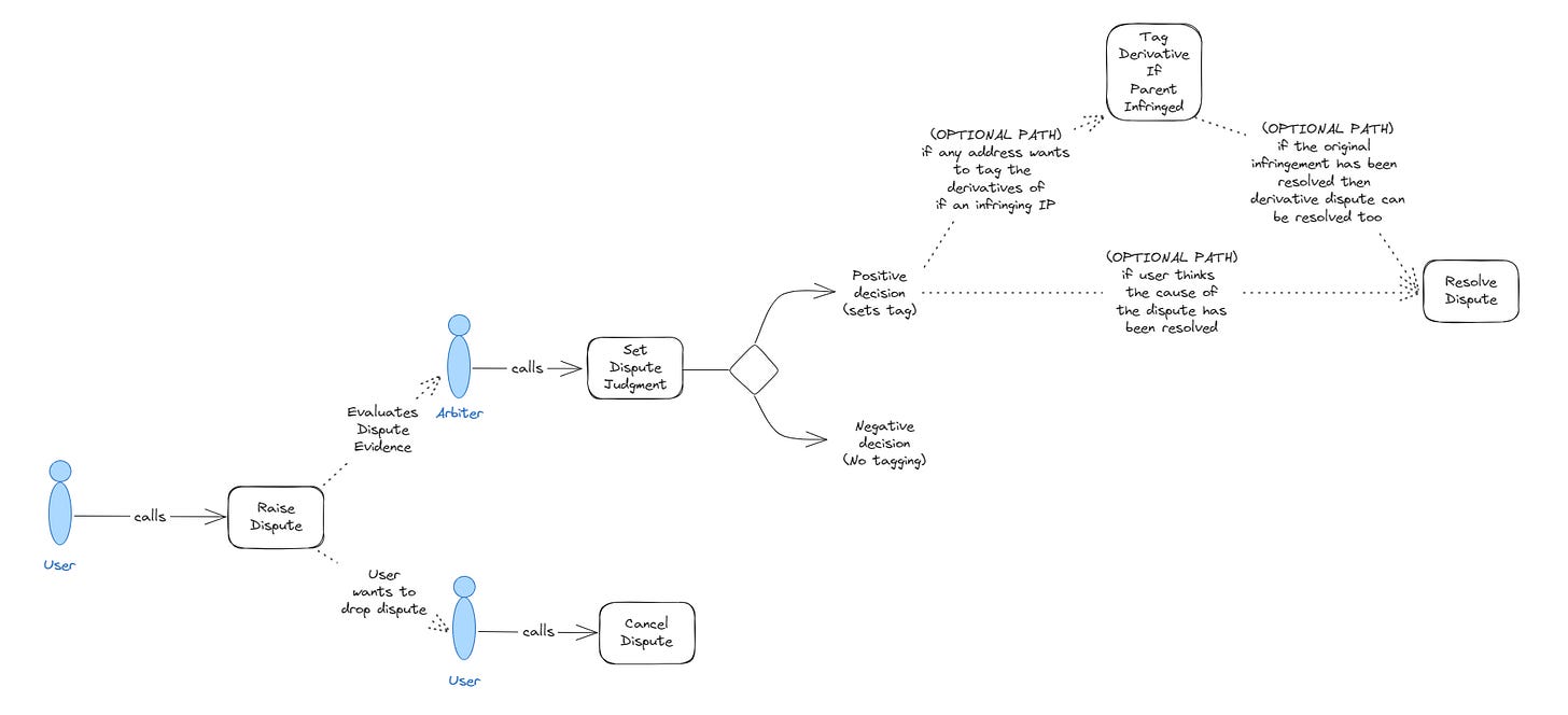
③ Dispute Module
This module allows you to file a dispute when a problem arises in a license agreement.The objection is filed and discussed in accordance with the intermediary policy.If it is ultimately determined that the entity is malicious, it will be tagged, and IP assets tagged after the dispute decision will not be able to issue licenses, all existing licenses will no longer be available, and will not be able to link to any parent.
Currently these three modules exist, but the number of modules themselves will increase in the future.
✨4 applications
The following is a brief overview of the protocol, but to give you a better idea of the applications, we will introduce four representative examples of the Story Protocol.
①Ablo
Ablo" is a platform for AI fashion remixing and monetization.
Until now, fashion has been a one-way street, with designers predicting preferences and setting trends, and consumers having to choose from a limited set of options.However, rapid advances in generative AI have opened new avenues for major fashion brands to offer personalized options on a large scale.
Ablo's tools allow anyone to turn their ideas into something unique and collaborate directly with their favorite brands, artists, and influencers.
However, since managing royalties and proving rights is very difficult when collaborating with brands, we leverage Story to handle IP registration, creator attribution, and tracking of remixes and co-production history.This allows other users to purchase the published product, and royalties are distributed to the attributed creators and even to the brand that created the initial garment.
Creators can freely generate designs from images, text, etc., and combine their original designs within existing brand templates to generate and sell one-of-a-kind designs.
②Magma
Magma" is a platform for creators to manage and co-create IP.
It is an application that solves the problems of ownership management and royalty distribution, exactly as mentioned in the IP issue.Through Magma, creators can
Protect their IP
Prove ownership of their work
Verify that their work is completely original (no AI used)
Easily register assets of multiple authors with clear division of ownership
Collaborate with clear attribution and royalties
Publish, monetize, and share your art
Track the evolution of your art with IP Graph
We also offer a PhotoShop-like functionality that allows collaborative creation using registered IPs.This allows for the management of IP remixes and secondary productions.
③Sekai
Sekai is an interactive storytelling platform.
Sekai was built around the question of what storytelling would look like in a world of easy-to-use generative AI, where anyone can generate lifelike multimedia stories incorporating still images, music, audio dialog, and, in the future, even animation clips.With Sekai, anyone can generate realistic multimedia stories that incorporate still images, music, audio dialog, and, in the future, even animated clips.
IP holders can register and establish ownership of the characters, locations, and sounds of their works on-chain.All published stories, characters, and worlds are also registered as IP in Story.
Sekai won first place in the 2024 ETHDenver Hackathon and became one of Story's earliest ecosystem partners.
④Mahojin
Mahojin is an AI platform built natively on Story that allows IP rights holders with raw data essential to model creation to set clear commercial terms for the incorporation and use of their assets.
As users generate images on Mahojin using a selected set of AI models, their payments are managed on the platform and automatically distributed to each contributor according to agreed-upon licensing terms. Mahojin is a platform that covers the end-to-end needs of creators and AI model buildersto build a platform that covers and leverages Story as a source of truth, tracking IP ownership, commercial terms, and revenue-sharing allocations where applicable.
💰Raises $80 Million in Series B Despite Pre-Mainnet Release
In August 2024, Story Protocol announced a Series B round of funding of $80 million.Combined, the Seed and Series A rounds have raised a cumulative total of $140 million, bringing the total valuation to an estimated $2.25 billion.
This round, as in the previous round, was manually led by a16zcrypto and funded by Polychain Capital and a number of other VC firms.
This valuation is very high and expected, even though the mainnet has not yet been released to the public.Also, no roadmap has been released, nor any information about the tokens.
However, information regarding the first round of quests for airdrops is said to be released on August 27, so some information may be released on the day this article is published.
Of course, the reason why the valuation is so high is due to the size of the market and the accuracy of the solution, but we also feel that the background of the founders has something to do with it.
SY Lee, co-founder and CEO of Story, is a serial entrepreneur who sold "Radish," a mobile serialized fiction app that has been downloaded millions of times worldwide, to Kakao Entertainment for $440 million.After the sale of the business, Mr. Lee served as Head of Global Strategy at Kakao Entertainment.
💬What does the future hold for IP x Blockchain?
The final section is a discussion.
I have described the latest information on the Story Protocol, and I personally am very excited about this project.
The PFP boom has been around for a while, and there has been a lot of discussion about license-free, collaborative IP, but in the end, it hasn't worked that well.Personally, I do not dislike the "groove" of the Internet that blurs copyright in a certain way, such as license-free and memes, but it is only tacit approval, and IP holders and famous creators on the high street do not participate in it.However, this is only a tacit approval, and no royal IP holders or famous creators participate.
The emergence of the "Story Protocol" may accelerate this area quickly.
In particular, the context of IP protection from AI has been explained with considerable emphasis, so I think the challenges are deep and the blockchain is appropriate for solving them.
It may be difficult for major IP holders to suddenly enter the market, but starting from, for example, registering character IPs from GameFi titles or NFT IPs, IPs that were popular in the past but are not used much now that are held by major IP holders may also be used in a PoC-like manner.There may be some cases of using them in a PoC-like manner.
I believe that we are now in the era of secondary content.
Especially on TikTok, clippings are mostly generated by everyone copying the trend and generating content.There are some people who create the source of upstream trends, but that is a small percentage, and most people arrange them in their own way and create secondary content.And it is not that they are paclitic, but their own arrangements are recognized as unique.
As this accelerates, we can expect to see an era in which IP will also spread on its own through secondary creation.While there will undoubtedly remain cases where IP spreads through the financial power and recognition of major IP holders as in the past, there will also be cases where IP spreads in a decentralized manner as an option.
Especially since Japan is an IP powerhouse, perhaps a better way to fight this battle would be to concentrate on holding the rights as an IP holder and leave the secondary creation of the IP to global creators.
I think this is an area with great potential, and I would like to touch on it myself as soon as it becomes accessible to users.I will post more articles if there is interesting progress!
That's all for "What is Story Protocol's Vision for the Future of IP x Blockchain?"was!
🔗Reference/image citation link:HP / DOC / X
Disclaimer:I carefully examine and write the information that I research, but since it is personally operated and there are many parts with English sources, there may be some paraphrasing or incorrect information. Please understand. Also, there may be introductions of Dapps, NFTs, and tokens in the articles, but there is absolutely no solicitation purpose. Please purchase and use them at your own risk.
About us
🇯🇵🇺🇸🇰🇷🇨🇳🇪🇸 The English version of the web3 newsletter, which is available in 5 languages. Based on the concept of ``Learn more about web3 in 5 minutes a day,'' we deliver research articles five times a week, including explanations of popular web3 trends, project explanations, and introductions to the latest news.
Author
mitsui
A web3 researcher. Operating the newsletter "web3 Research" delivered in five languages around the world.
Contact
The author is a web3 researcher based in Japan. If you have a project that is interested in expanding to Japan, please contact the following:
Telegram:@mitsui0x
*Please note that this newsletter translates articles that are originally in Japanese. There may be translation mistakes such as mistranslations or paraphrasing, so please understand in advance.










 ロイヤリティ ポリシーを使用した例。 [Liquid Absolute Percentage](doc:policy-liquid-absolute-percentage) ロイヤリティ ポリシーを使用した例。](https://substackcdn.com/image/fetch/$s_!CVy1!,w_1456,c_limit,f_auto,q_auto:good,fl_progressive:steep/https%3A%2F%2Fsubstack-post-media.s3.amazonaws.com%2Fpublic%2Fimages%2F0b4bf76d-728a-42f3-a9e0-958e9b4d5881_1635x868.png)







